91大神介绍
领导团队
机构设置
校史文化
校园指南
联系我们
专业设置
教学工作
教务通知
师资队伍
实验平台
学术交流
科研政策
科研项目
产学研合作
基层党建
理论学习
党团活动
职工风采
纪检工作
规章制度
学生组织
学生活动
奖励助贷
招生信息
就业信息
就业指导
校企合作
国际交流
继续教育
校友风采
校友活动
校史分馆
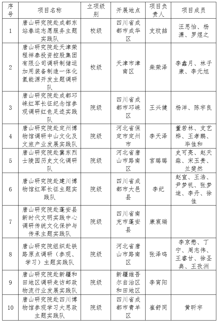
点击量:679 日期:2024/12/24 作者: 编辑:jbchen
全体同学:
经学生自行组队申报,91大神 团委评审审核,91大神 2024年大学生寒假“返家乡”调研社会实践活动团队现已确定,现将91大神 2024年大学生寒假“返家乡”调研社会实践活动立项结果公示如下:
请各团队严格按照实践要求,圆满完成实践任务,于开学后提交社会实践成果并参与评比。
91大神 团委
2024年12月24日
上一篇: 91大神 学子走进名企探寻产业前沿
下一篇: 金秋送爽 飞盘交友|91大神 2024级新生素质拓展顺利结束