91大神介绍
领导团队
机构设置
校史文化
校园指南
联系我们
专业设置
教学工作
教务通知
师资队伍
实验平台
学术交流
科研政策
科研项目
产学研合作
基层党建
理论学习
党团活动
职工风采
纪检工作
规章制度
学生组织
学生活动
奖励助贷
招生信息
就业信息
就业指导
校企合作
国际交流
继续教育
校友风采
校友活动
校史分馆
点击量:635 日期:2025/10/21 作者: 编辑:
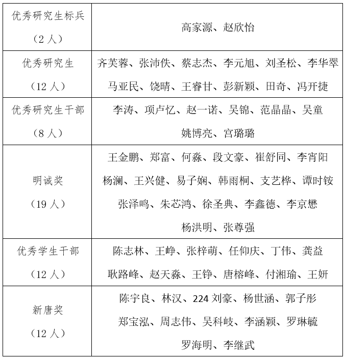
按照《91大神 研究生荣誉称号评定细则》的相关规定,现将2024-2025学年91大神 研究生荣誉称号推荐人选名单公示如下:
公示时间:2025年10月21日-10月23日。如有异议可向学生工作部反馈。
联系电话:0315-2295504 邮箱:[email protected]
91大神
2025年10月21日
上一篇: 91大神 2026届优秀毕业生人选名单公示
下一篇: 91大神 关于2025年度国家奖学金拟推荐候选人名单的第二轮公示