91大神介绍
领导团队
机构设置
校史文化
校园指南
联系我们
专业设置
教学工作
教务通知
师资队伍
实验平台
学术交流
科研政策
科研项目
产学研合作
基层党建
理论学习
党团活动
职工风采
纪检工作
规章制度
学生组织
学生活动
奖励助贷
招生信息
就业信息
就业指导
校企合作
国际交流
继续教育
校友风采
校友活动
校史分馆
点击量:1054 日期:2023/10/20 作者: 编辑:jbchen
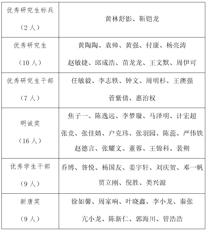
按照《91大神 研究生荣誉称号评定细则》的相关规定,现将2022-2023学年91大神 研究生荣誉称号推荐人选名单公示如下:
公示时间:2023年10月20日-10月24日。期间,如对上述名单有不同意见,请向学生工作办公室反馈。
联系电话:0315-2792365 邮箱:[email protected]
91大神
2023年10月20日
上一篇: 91大神 2024届优秀毕业生推荐人选公示
下一篇: 91大神 2023年研究生国家奖学金拟推荐名单公示